1. 改名字需要学校提供的证明。
2. 因为改名字是一项法律程序,需要有法律效力的证明文件,学校提供的证明文件可以证明学生的身份信息和姓名变更的合法性。
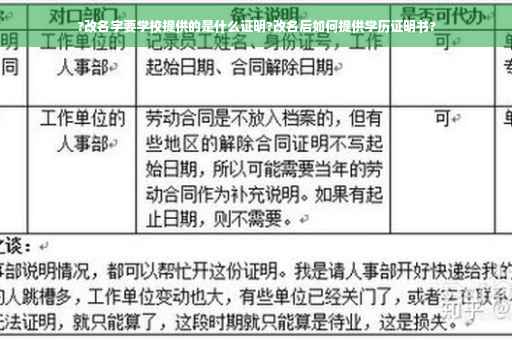
3. 学校提供的证明文件通常包括学生的原名、新名字、身份证号码、学校名称、证明文件的日期等信息,可以用于办理各种证件的姓名变更手续,如身份证、户口本、驾驶证等。

改名字需要学校提供的是在校成绩单或学历证明等有效证明材料。
因为姓名是个人身份的重要信息,改名字需要提供证明材料来确保个人身份的合法性和可靠性。
大多数学校会提供在校成绩单或学历证明等有效证明材料来帮助学生完成姓名变更手续。
此外,如果需要在其他场合使用新姓名,还需要办理身份证、户口簿等证明材料相应的变更手续,以便保障权益。
第一步:拿着已经办理好的身份证和户口本去户籍所在地的派出所开具更名证明。第二步:向学校递交身份证、户口本、户籍证明和户籍所在地的派出所开具的更名证明。
第三步:学校根据学生入学时候的录取档案信息进行对比,在确认是其本人之后,开具一根《非冒名顶替证明》。
第四部:将户籍证明和《非冒名顶替证明》提交教育厅。
第五步:教育厅审批通过后,即可修改学籍信息上的姓名。
你好,会有影响的,最好不要改名。一旦更名成功,所有原先的记录,包括毕业证、社保证卡、公积金帐户、甚至婚姻证明等都需一一更正,否则的话,遇到需要审查相关证件时,姓名不符将带来无尽的烦恼。
在校读书期间大学改名称,毕业证颁发改名后的学校毕业证。
毕业证是学生通过系统的学习,修完学校所安排的全部课程并成绩合格,由办学机构颁发的用于证明学习经历的书面凭证。学生通过注册学籍,修完学校所安排的全部课程,即可颁发毕业证。毕业证分为学历教育及非学历教育二种。非学历的主要是培训类的证书。
改名字后身份证与毕业证的名字不一致,毕业证不可以改名,但可以让公安出具证明这两个名字系同一个人。
户口本上会记录曾用名,使用毕业证的时候可以出具户口本证明是同一个人。
摘要:太原住房证明收入详解,包括申请流程、所需材料和注意事项等内容。申请人需准备相关证件,如身份证、房产证等,前往指定部门提交申请。注意事项包括了解政策规定、确保材料真实有效等。本文旨在帮助申请人全面...
没有高中毕业证能报考成人高考吗您好,根据国家规定,报考成人高考需要有高中毕业证或同等学力证明。如果没有高中毕业证,你可以考虑通过其他方式获得同等学力证明,例如参加学历提升考试或成人教育学历考试,获得相...
云南农业大学普洱校区和昆明校区的毕业证有区别吗没有,毕业证书都是一样的,都得到国家的承认。这些年国家大力发展高等教育,不断地进行改革创新,目的就一个,提高国民素质,培养适应国家快速发展的个才。所以一直...
夏商国际水产交易中心几点开市营业时间为全天24小时。厦商水产品交易中心位于福建省厦门市湖里区港东路,这座传统的水产品交易市场完成了转型升级,与传统的批发交易模式不同,厦商国际水产品交易中心可提供所有水...
高中毕业证要多久才能补办啊按照省教育厅规定,高中毕业证丢失、损坏一律不予补办,不能补发,只发学历证明。如需毕业信息等相关证明,可联系就读的高中学校给予开具。向毕业学校提出学历证明的申请,其与毕业证书有...