会查学历的。

因为在面试的时候你说自己是硕士研究生学历,但是你在入职的时候你却提供的是一个本科学历或者说你提供不了任何的学历证明,这就无法让公司信服你,会质疑你面试内容的真实性,企业最忌讳的就是学历背景造假了,被发现是要做开除的准备的。
员工提供毕业证书会不会查学历,关键要看你的岗位重要程度,包括企业人事部门对员工招聘紧急程度综合来考量,企业在招聘的岗位是一个急招的岗位,并且该岗位学历要求不是很高时,当员工提供毕业证书是企业通常不会过多的去查询。
入职时的学历复印件公司会保存的。
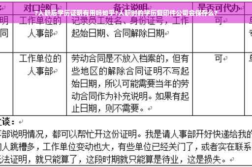
我们办理入职手续都需要提供学历复印件,身份证复印件,工资卡复印件,入职体检表。以上的资料和签署的劳动合同一起,才是完整一套办理入职手续的资料。这些资料公司都会保存起来。即使你离职了,这些资料都会一直保存在公司,不能带走的。
公司一般要毕业证的作用,是对你的学历进行审查,防止你出现假冒学历进入公司应聘或者工作的情况。
一般公司对员工的第一学历都特别看重。因为这涉及到你所学的知识专业是否对公司会产生用处,所以会收集员工的毕业证,用来审查员工的学历
用于留档。会查询。毕业证复印件是公司HR部门对员工信息的归类留档,正规的公司对职员都要求提供简历、身份证、毕业证及相关证书的复印件。
若要求提供原件,是为了核对身份,可以根据复印件原件比对来证明新进职工真实身份与学历真实情况。
用于留档。会查询。毕业证复印件是公司HR部门对员工信息的归类留档,正规的公司对职员都要求提供简历、身份证、毕业证及相关证书的复印件。
若要求提供原件,是为了核对身份,可以根据复印件原件比对来证明新进职工真实身份与学历真实情况。
这些都是企业用来存档的,办很多事都会需要,比如社保公积金,居住证,或者员工旅游提供给旅社之类的。 对企业而言毕业证的作用主要为:
1、当地如果办理流动人口登记资料这个人事需要整理的,所以要存入档案里。
2、当地如果需要办理找调工,那么也需要这些资料的。
主要是查验学历的真伪。
毕业证书,亦称文凭,是毕业生所取得的一种学历凭证。表明持证者在某一级学校系统地学习过一定的科学文化知识,是选拔干部和评定职务的重要依据。
高等学校的毕业证书由国家教育委员会统一制发。为毕业证书与学士学位合一的证书,发给获得学士学位的毕业生。
对于一些小公司来说,一般对于学历的审查都不会太严格。也并不会特意要求看工作人员的毕业证原件或是学位证书原件。但是也有一些公司在面试的时候,就会要求应聘人员携带相关证件。
一般情况下,公司如果录取了这名员工,就不会再去选择查学历。除非员工做了一些比较出格的事情,像是影响公司或是他人利益等,这样可能会重新查学历。
摘要:太原住房证明收入详解,包括申请流程、所需材料和注意事项等内容。申请人需准备相关证件,如身份证、房产证等,前往指定部门提交申请。注意事项包括了解政策规定、确保材料真实有效等。本文旨在帮助申请人全面...
没有高中毕业证能报考成人高考吗您好,根据国家规定,报考成人高考需要有高中毕业证或同等学力证明。如果没有高中毕业证,你可以考虑通过其他方式获得同等学力证明,例如参加学历提升考试或成人教育学历考试,获得相...
云南农业大学普洱校区和昆明校区的毕业证有区别吗没有,毕业证书都是一样的,都得到国家的承认。这些年国家大力发展高等教育,不断地进行改革创新,目的就一个,提高国民素质,培养适应国家快速发展的个才。所以一直...
夏商国际水产交易中心几点开市营业时间为全天24小时。厦商水产品交易中心位于福建省厦门市湖里区港东路,这座传统的水产品交易市场完成了转型升级,与传统的批发交易模式不同,厦商国际水产品交易中心可提供所有水...
高中毕业证要多久才能补办啊按照省教育厅规定,高中毕业证丢失、损坏一律不予补办,不能补发,只发学历证明。如需毕业信息等相关证明,可联系就读的高中学校给予开具。向毕业学校提出学历证明的申请,其与毕业证书有...