公司从法律层面可以解雇,是否真正解雇,取决于企业的决定。

法律层面解雇成立
按照《劳动合同法》第26条第一款第一项规定:以欺诈,胁迫的手段或乘人之威,使对方再违背其真实意思的情况下订立或者变更劳动合同,属于无效或部分无效劳动合同。
举证责任
企业要提出解雇,又不希望支付补偿,举证责任在企业。所以必须要在员工入职初期,做好企业防范。
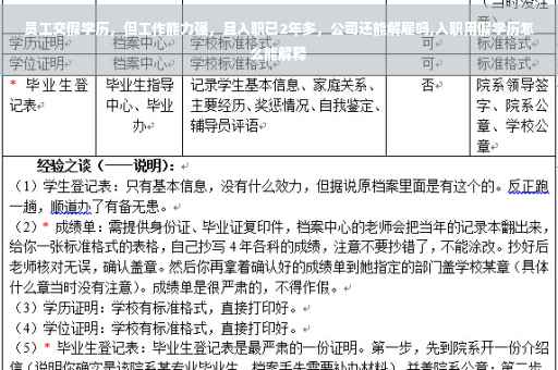
01 设计好企业《应聘登记表》
应聘登记表的最后,都有一句话类似“本人声明:上表信息由本人亲自填写,真实可信,如有虚假,愿意接受公司的解雇或者其他处分”。表明企业已经做到了告知义务。《应聘登记表》企业站在公司角度设计和询问的,且有应聘者亲自填写,是用人单位维护自己合法权益的重要依据。
简历一般都是打印稿,无法证明员工对真实性的知晓性,且都是员工站在利他自己的角度写的。
02 设定好《企业规章制度》
在按照法定程序制定的规章制度中,对欺诈,胁迫,乘人之危的具体行为进行界定,方便在发生案例时,有直接可对照的直观依据。
如有以下行为,属于严重违规,公司可以解除劳动合同而不支付补偿金:
(1)入职时提供虚假信息
(2)连续旷工三天
.......
是否解雇
能解雇和是否解雇是两个问题的讨论维度。
学历的高低与能力从来都是不完全成正比,只是概率的问题。企业用员工用的是能力,而不是学历。
从劳动者的角度来说,学历低是硬伤,如果不用虚假简历,那可能就应聘不上他目前的岗位。养家糊口之迫,做出的无奈之举
从企业的角度来说,虚假简历并影响企业产出。要不要把事情挥发一下,决定权在企业。也是握了员工的一个把柄,员工可能会更加的卖命工作。
终极复盘
错误出现一次是意外,一直出现就是人祸。
所以,人力资源部门要以此为案例做好终极复盘。除了要去重新审视,《应聘登记表》的设计和《规章制度》的约定,还需要再以上两个方面进行复盘。
这就看你在乎什么了,原本招人进来,肯定希望他(她)能够为公司创造价值,为公司解决问题。既然工作能力强,也得到公司的认可,又何必纠结一个假文凭的问题呢?
作为领导,对属下员工的品行道德方面,要综合评判考核,该计较则计较,该大度宽容还是要有灵活性。
更何况事情过去了这么久,也没有产生啥不可挽回的损失,我的意思还是既往不咎网开一面,让对方留下来。毕竟再找一个称心如意的员工也不太容易,你说呢?
当然,如果你一定要解雇,也是没有什么问题的。毕竟假学历也是不可饶恕的。
不知道你有没有看过前不久刚刚热播完的职场剧《安家》,反映的正好是你说到的假学历的问题,希望对你有所帮助。
房中介房似锦是总部派遣到静宜门店当“卧底”,希望有朝一日取代现有的男店长徐姑姑。房是一个目标感和业务能力相当强的人,声称“没有卖不出去的房子”。她也确实用自己超凡的业务触觉和能力,啃下了一个又一个硬骨头,令到不怀好意的众同事不得不折服,敬佩有加,慢慢地也得到了徐姑姑的认可欣赏。不知不觉中化敌为友,最终两个年轻人走到了一起,成了情投意合、你侬我侬的情侣。
这样一来总部领导翟总就不同意了。明明你是我的人,是我亲自提拔器重你,要你去完成取代原店长的任务的,可你现在倒好,不但不没有完成我的任务,并且对我的批评置若罔闻,竟然还与对方联合起来合伙来对付我,是可忍孰不可忍?
于是,德行本来就不怎么样的姓翟的,决定拿她开刀,故意借助房似锦入职时用假文凭的事情,大动干戈上纲上线,将房似锦和徐姑姑双店长的职务全部开除了,还对房的业务开拓资格一并剥夺,也就是说变相开除了。
这样一个一等一的高手,竟然就被这样险恶的一招顷刻间葬送了,最后还导致两人双双离职,而另立山头去创业,带动手下所有的人“弃暗投明”,你看对公司来说损失有多大?
所以这样来说,得饶人处且饶人。假文凭固然可恶,但人才还更重要,建议还是“刀下留人”吧。
从法律上,可以直接解除劳动合同并且不用支付补偿金,依据是劳动者提供虚假信息获取职位。但仅此而已,不能追究既往,也就是说他以前工作取得的报酬不再涉及。如果通过试用期转正了,也不能主张因能力不够造成企业损失。
另一方面,作为用人方,特别是领导者个人,应该灵活处置。如果认为此人能力可以满足岗位要求,就应该继续留用,但操作上要完美,首先封锁消息,避免造成公司制度威信受损。然后找该员工谈话,确认事实,同时表明公司态度,但不建议降低薪资标准或提高考核目标,一切保持不变就可以了。这样做既可以用人性化感动员工,也可以对日后的行为进行约束,注意一点,必须对其进行惩罚,签署事实承认书,同时给予企业内部处分。相比于辞退,这些都是很好接受的,而且拿到这些东西,即使将来打官司也可以作为证据。
一般说来,员工离职对企业造成的损失很大,除了新人招聘,培训,适应期成本,还要考虑思想稳定因素,刚入职的人存在观望心态,没有归属感,随时准备拎包走人,对工作中的困难远不如老员工积极。既然已经工作两年,也能够胜任,保持不变才是最优的选择,不要以为是企业给了员工机会,而是双方互相利用,合作共赢的结果。
这就看你在乎什么了,原本招人进来,肯定希望他(她)能够为公司创造价值,为公司解决问题。既然工作能力强,也得到公司的认可,又何必纠结一个假文凭的问题呢?
作为领导,对属下员工的品行道德方面,要综合评判考核,该计较则计较,该大度宽容还是要有灵活性。
更何况事情过去了这么久,也没有产生啥不可挽回的损失,我的意思还是既往不咎网开一面,让对方留下来。毕竟再找一个称心如意的员工也不太容易,你说呢?
当然,如果你一定要解雇,也是没有什么问题的。毕竟假学历也是不可饶恕的。
不知道你有没有看过前不久刚刚热播完的职场剧《安家》,反映的正好是你说到的假学历的问题,希望对你有所帮助。
房中介房似锦是总部派遣到静宜门店当“卧底”,希望有朝一日取代现有的男店长徐姑姑。房是一个目标感和业务能力相当强的人,声称“没有卖不出去的房子”。她也确实用自己超凡的业务触觉和能力,啃下了一个又一个硬骨头,令到不怀好意的众同事不得不折服,敬佩有加,慢慢地也得到了徐姑姑的认可欣赏。不知不觉中化敌为友,最终两个年轻人走到了一起,成了情投意合、你侬我侬的情侣。
这样一来总部领导翟总就不同意了。明明你是我的人,是我亲自提拔器重你,要你去完成取代原店长的任务的,可你现在倒好,不但不没有完成我的任务,并且对我的批评置若罔闻,竟然还与对方联合起来合伙来对付我,是可忍孰不可忍?
于是,德行本来就不怎么样的姓翟的,决定拿她开刀,故意借助房似锦入职时用假文凭的事情,大动干戈上纲上线,将房似锦和徐姑姑双店长的职务全部开除了,还对房的业务开拓资格一并剥夺,也就是说变相开除了。
这样一个一等一的高手,竟然就被这样险恶的一招顷刻间葬送了,最后还导致两人双双离职,而另立山头去创业,带动手下所有的人“弃暗投明”,你看对公司来说损失有多大?
所以这样来说,得饶人处且饶人。假文凭固然可恶,但人才还更重要,建议还是“刀下留人”吧。
我认为这公司管理出了问题,从老板的角度来讲,只要员工能为公司创造最大的价值,最小的损失,就用谁,至于是啥文凭啥学历,纯一张纸而已,无法代表他能带给公司多少收益,企业生存是靠员工创造的价值,而不是靠员工学历或证书的堆砌!
进企业二年后才发现,绝对是内斗的结果 ,可能是同事之间斗,也可能是公司高层在斗,正常来讲,老板对这种事应坚决捂住,不让声张和传扬,因为老板是员工学历造假的某种程度受益者,为什么这样讲呢?老板知道员工学历造假而捂住,一是保住了员工的尊严和面子,可以激发员工的积极性和忠诚度,二是便于利于以后的管理,三是也可以树立起企业不拘一格用人的标准,网罗更多更优秀的人才加入公司,这些都是对公司有利无害的事
作为打工者,谁都想拥有很高的学历,没有人想造假,但事实情况是,你再有能力而没有一纸文凭,人事这关就过不了,简历都交不出去,其实也是被逼的,某种意义上来说,也是一个受害者,希望老板们不要被一张纸蒙住了眼睛,若有纸的人就一定能创造比无纸的人更多的价值的话,那有马云爸爸啥事,他持有的纸也不太值钱啊
视频加载中...
入职用假学历非常冒险,建议不要尝试,因为一旦被公司发现,无论你怎么解释都解释不清楚,严重的话是要开除,还有可能在你的求职生涯上有记录,所以用真实的学历入职,可以边上班边提升学历,弥补学历的短板。
1. 公司认定你学历证书虚假,不能凭在学信网上查不到就下结论;而应该与毕业学校进行联系核实,如果核实没问题,这事也过去了;如果核实有问题,人事会让你提供毕业学校出具的相关证明。
2. 当公司掌握你毕业证书是虚假的实锤后,就可以解除与你已签订的劳动合同,并且没有任何补偿。理由是你用“欺诈的手段”与公司签订的劳动合同是无效的。
有的公司与你解除劳动合同时,除了有你虚假学历的证据,还会出具《员工手册》的相关内容,以表明公司的做法有理有据。
有的员工不服,去申请仲裁或上诉。尽管提出学历不代表能力,自己能胜任工作,没有给公司造成危害,以及公司没有提前告知等等的理由,但最后的结果都是公司的做法得到仲裁院或法院的支持。
是无法解释的,而且这样的行为会被纳入征信系统,对个人来说还会起到负面的影响。
如果在入职时用来假学历,这是一种欺骗的行为,欺骗的是公司,同时欺骗的也是社会,对于这种现象很多公司都会采取开除的方式,而且对于个人来说还会起到征信的问题。
首先要对题主的行为提出谴责,在我们做招聘工作的人看来,造假是最不可饶恕的一种行为,这不仅对单位的招聘造成影响,对其他落选的人也是极大的不公平。
不过,现在的问题是题主已经入职了,可以说木已成舟。现在就算坦白,也很难弥补之前的过错。所以不管是坦不坦白,一旦单位知晓此事,解聘都是肯定的,不但你会走人,当时负责审核材料招聘你入职的HR估计也会受到牵连。现在题主可能最关心的是,如果不主动离职,是否会留下污点?在单位负责招聘工作多年,我就以我的经验给题主分析一下。
首先要看这个企业审核材料的方式,招聘时除了检查原件外,是否有复印件存档,存档时间是多长?
像我所在高校,应聘者必须提供我们要求的全套材料的原件和复印件,包括学历学位证书、四六级证书等等,原件仅现场审查,但复印件要留存。而留存时间大概2年,此后就扔掉了,不会存入个人档案。这之后即便有人再提及某某材料造假,除非特别关键(比如学历造假),我们一般也就睁一只眼闭一只眼了,因为已经说不清楚责任了。而我知道有的单位就入职的时候查验一下原件,此后也不会再有人去翻看你的应聘材料,这样的话,只要没有知情人特别针对你,你基本上是可以蒙混过关了。即便有人检举造成你最终离职,HR们也不会到处传播这件事,毕竟,你只是个职场素人。
其次还要看英语六级是否是单位招聘的必要条件,是否存在损害周围人利益情况
像我所在的高校,招聘辅导员等岗位时,招聘启事上明确说了要求英语六级,六级不过是根本没资格面试的。应聘结果出来后,学校会在外网上公示。如果你六级没过,通过造假应聘成功,而你的同学六级过了,却没有通过面试,这就是你的造假损害了他的利益。这时只要他一封举报,你就会完蛋。但目前题主已经入职,这说明英语六级并没有触及到知情人的利益。还有些单位,英语六级只是作为加分项,并不影响应聘结果,这种情况下题主可以更坦然一些。
最后还要看企业招聘标准的实际意图,是否真的需要一定英语水平
再拿我们学校来举例,我们虽然在招聘辅导员时要求英语六级,但这只是作为一个筛选门槛,实际入职后,基本上没有用英语的地方,别说考六级了,就算考了托福雅思也难有用武之地。但有些企业就不一样,招聘时要求英语六级,就是要找有英语基础的人来开展国际业务,如果你不仅没过六级,英语水平还很烂,那露馅是迟早的事。
综上所述,我个人建议,题主可以先沉住气在单位里好好工作,同时可以利用业余时间好好学学英语,最好是考个托福雅思或者商务英语之类的证书,因为非在校生不能报考四六级了。只要题主有真本事,单位的HR会放你一马的。
不用坦白,也别主动离职。
我跟你讲,我同学他爸去面试,满口谎言把面试官糊弄过去了,成功进入了这家公司。
他应聘的岗位是主管,要求有这方面工作经验的。其实他以前没有做过主管,也不知道主管是具体做什么的,他面试的时候,就是把该公司的岗位要求给吃透了,他用自己组织的语言把岗位要求跟面试官复述了一遍,就那么轻易被录用了!
结果呢,结果当然没有美好的结局……他上班第一个月就露马脚了,完全不知道作为一个主管还如何进行工作,试用期一个月后公司把他辞退了?
毕竟当主管不是那么简单的,人家都需要有工作经验了,那就是要一个能实实在在管事的,他的能力和公司的要求相差太悬殊了,自然会被公司辞退。
不知道题主应聘的公司对英文要求是怎么样,如果你本身英语水平也接近六级,那其实不用担心,哪怕工作中时常需要接触英语,你也自然能在工作中将英语能力提上来。
我以前在学校也就考了个四级,虽然我找的工作对英语都没什么要求,不过我应聘的时候都会拿这个提升我的能力附加值,增大我被录用的几率。
等我真正入职了,聊天的时候说到英语,我就坦白说,那时候学的东西都还在脑子里,可现在久了,都忘得差不多了。我确实是真正拿到了证书,也确实是真的忘了很多,再说呢工作对这方面没要求,我坦白也没多大关系。
建议题主呢,既来之则安之,工作不需要愧疚,认真干就行,加油吧!
从你的问题来看,应该是你入职的这个企业对英语等级有要求,所以你为了能符合要求才办理了假的六级证书,按道理说进去了应该感到庆幸啊,为何感到很后悔呢?是因为办假证良心受到谴责而不安感到后悔呢,还是因为无法胜任工作受到领导批评而感到后悔呢?情况不一样,处理的结果也不一样。
简单说,如果你是因为办理了假的六级证蒙混过关进入企业,现在良心上过不去,总是自己谴责自己,感到很后悔,那么你最好的做法就是向企业坦白此事,因为这样你会良心好受些,你会感到瞬间轻松释然了,同时很可能因为你的“真诚”的态度反而被公司领导重视,不仅不会辞退你,反而会给你工作的机会。
另一种情况,如果你是因为办理假的六级证进入了企业,但日常的工作中需要用英语工作,而你实际的英语能力达不到六级标准,导致工作无法胜任,出了很多问题甚至经常挨领导的批评,如果你因为这个而感到很后悔,觉得不该办假的六级证,现在自己给自己挖了个坑,那么我觉得主动离职可能是最好的做法。因为这种情况下,你本来就不能胜任工作,以这个理由辞职完全说的过去,领导也会很痛快的给你批准的,就没必要再揭自己的短了。
其实,你选择离职还是向企业坦白证件作假,都是可以的,就看你个人的态度了,我上面的看法仅仅是其中一种意见而已,仅供参考用。不过我觉得这都不是最重要的,我认为最重要的事就是你必须通过这次证件作假的事件深刻吸取教训,要意识到为了入职某个企业而刻意作假资料,必然是一种隐患,也必然是你职场上的一大污点,如果你以后有所成就了,却被人扒出履历作假的事,岂不是大煞风景?你还应该意识到,做自己能力不能胜任的工作,是对企业的不负责,更是对自己的不负责,对自己伤害其实是很大的,会严重打击你的自信心。所以,在以后的求职生涯中,千万不要再做这种事了。
我个人建议你,还是离职好一点。因为你已经受到了工作上的“惩罚”,再坦白证件作假的事,恐将信心全无。只要在后面的求职过程中,老老实实的有什么证件就写什么证件就是了,没有的也不要强求,知错能改就对了。
职场面试弄虚作假是常事
最常见的是虚报上一份工作薪酬,目的是抬高起薪,不过这对有经验的hr和用人主管没啥用,我就面过一个报出和我差不多薪酬的,最后还不是进来当小兵,混熟后他承认当初就是瞎掰想诈我?
还有虚报项目/工作经验等,目的是想上要求高的岗位,这个如果完全没经验瞎掰,性质有点严重,露马脚后站不住
最后就是虚报学历,证书,这个性质相当严重,一旦发现企业无责任开除你,甚至可以追索工资以及损失,因为薪酬可以和证书学历挂钩的
最后你说造假英6,从实际影响可能稍好,个人觉得普通英4英6在很多工作中差异不大,都是作为辅助,让你玩口语这两个都不行得专业的,而且后天学习也能补上差距,但如果是对证书要求很严的单位,你没啥背景最好跑路吧,不然后面即便得到升迁,一旦被竞争对手发现举报也是一夜回到解放前,再有能力也没用的一票否决制
不用离职,也不要坦白,坦白的后果基本上是被劝退。如果你很珍惜现在的工作,就努力拼命把六级拿下,把假的变成真的。一般小公司入职之后是不会再做背景审查的,除非在工作中发现你的能力跟你提供的学历证书相差甚远。
假学历是无法办理入职手续的。因为现在网络空前发达,信息系统完善,上网查查,电话问问(问相关学校的相关部门或相关同学),假学历是很容易被查出来的,这不仅关系到学历本身,也关系到用假学历者的人品,人品不好还能入职吗?
到此,以上对于拿假高中毕业证入职害怕的问题就介绍到这了,希望介绍关于拿假高中毕业证入职害怕的4点解答对大家有用。
摘要:太原住房证明收入详解,包括申请流程、所需材料和注意事项等内容。申请人需准备相关证件,如身份证、房产证等,前往指定部门提交申请。注意事项包括了解政策规定、确保材料真实有效等。本文旨在帮助申请人全面...
没有高中毕业证能报考成人高考吗您好,根据国家规定,报考成人高考需要有高中毕业证或同等学力证明。如果没有高中毕业证,你可以考虑通过其他方式获得同等学力证明,例如参加学历提升考试或成人教育学历考试,获得相...
云南农业大学普洱校区和昆明校区的毕业证有区别吗没有,毕业证书都是一样的,都得到国家的承认。这些年国家大力发展高等教育,不断地进行改革创新,目的就一个,提高国民素质,培养适应国家快速发展的个才。所以一直...
夏商国际水产交易中心几点开市营业时间为全天24小时。厦商水产品交易中心位于福建省厦门市湖里区港东路,这座传统的水产品交易市场完成了转型升级,与传统的批发交易模式不同,厦商国际水产品交易中心可提供所有水...
高中毕业证要多久才能补办啊按照省教育厅规定,高中毕业证丢失、损坏一律不予补办,不能补发,只发学历证明。如需毕业信息等相关证明,可联系就读的高中学校给予开具。向毕业学校提出学历证明的申请,其与毕业证书有...